Dummy Loads - what are they?
A dummy load is a piece of equipment used in place of a speaker when working on or testing amplifiers. It is designed to safely dissipate the entire power of the amplifier. Dummy loads are useful for determining maximum amplifier output power and for "burn-in" of an amplifier under full power for several hours or days to insure reliability before the amplifier is sold to a customer, or returned after a repair.
Resistive or reactive?
Reactive loads are good for testing amplifiers using global negative feedback, because they can sometimes cause a marginally stable amp to oscillate, when it won't oscillate into a purely resistive load. It is always a good idea to test into a reactive load while looking at the output on the scope and adjusting all the knobs to make sure there is no setting that can cause oscillation. If the amp does oscillate, it may need less negative feedback, or phase compensation of the loop. Click here to read a paper on designing reactive loads.You must use a non-reactive load, however, when testing an amplifier for power output, because the power measurement is only accurate into a purely resistive load. If you are using a reactive load, the actual output power is equal to the voltage multiplied by the current, multiplied by the cosine of the phase angle between them. Highly inductive or capacitive loads can fool you into thinking you have a higher output power than you really do, because, even though the voltage is higher, the current is not in phase with it, so the real power output cannot be accurately determined by measuring the voltage, squaring it, and dividing by the specified impedance, you must multiply by the cosine of the phase angle. A purely resistive load will have the voltage and current in phase, so the cosine of the phase angle is equal to 1, and can be ignored.
How to build one
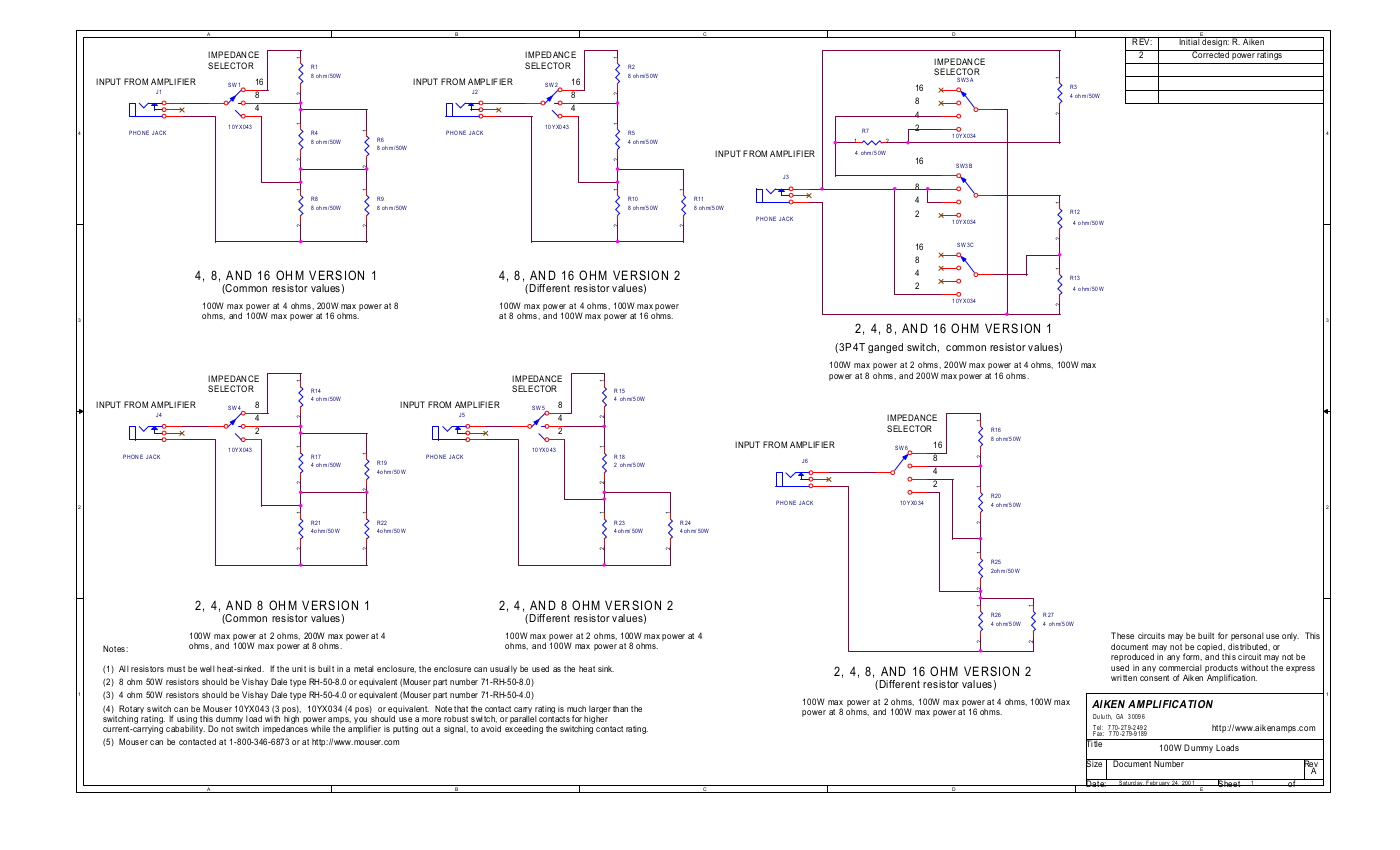
The following schematic shows how to build a variable impedance resistive dummy load:
![]()
Note that this design is for informational purposes only - you are on your own if you choose to build and use these circuits and we will take no responsibility if you blow up your amp! Also, we unfortunately do not have the time to assist builders in component selection, layout, modification, or questions regarding the use of these circuits - the info is offered free of charge and is worth every penny.
Revised 02/18/14

