General
There is a lot of discussion on the topic of class A amplifiers. The Vox AC-30 is always brought up as an example of a class A amplifier, but is it really class A?
First of all, how do you tell if an amplifier is class A?
A push-pull amplifier is defined as operating in class A if, at the full undistorted output (just prior to clipping), the plate current flows in each tube for a full 360 degrees of the input conduction cycle.. If each side is in cutoff for exactly half the input cycle, it is a class B amplifier. If the amplifier is designed such that the plate current flows for more than half, but appreciably less than a full cycle, it is then a class AB amplifier. Note that cutoff does not mean that the output of the amplifier is clipped, or distorting. Cutoff refers to plate current cutting off on one side of a push-pull pair for a portion of the cycle, while the other side continues to function. The output waveform is still a clean, unclipped sine wave, because the transformer sums the two "halves" of the input signal into one composite signal. Effectively, one tube amplifies the "upper half" and the other tube amplifies the "lower half". This is done to provide higher efficiency and greater output power. In a class AB amplifier each tube amplifies more than half the signal, in order to reduce the distortion that occurs at the zero crossings of the waveform, which is called "crossover distortion".So, all we have to do is look at the plate current in one tube on each side of the push-pull output stage to determine whether the amplifier is truly class A. This can easily be done with a current probe and an oscilloscope, by cranking the amp up to just before clipping into a resistive dummy load. The current probe is then clipped onto the plate lead of one tube on each side of the push-pull pair and the plate current waveform is inspected to determine if it is in cutoff for any appreciable amount of time. From a design standpoint, the circuit can be simulated using a commercial program such as PSpice, and can be determined whether or not the design is theoretically possible to run in true class A, and if not, what it would take to get it there. This is the approach taken in this article.
How does the AC-30 output stage measure up at full unclipped output?
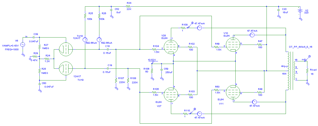
The circuit below is the output stage of the common Vox AC-30 amplifier, which features a cathode-biased output stage: The plate voltage is set to match the factory schematic, which shows 320V. This results in a quiescent plate dissipation in the output tubes of (320V-10.5V)*47.47mA) = 14.7W (note that the EL84 is only rated at 12W max plate dissipation). An input signal to the phase inverter of 0.43V peak (0.86V p-p) drives the output stage just to the point of clipping. The output transformer reflects the specified 4K plate-to-plate primary impedance. The current meter symbols show the quiescent DC plate current in each tube, and the voltage and current probe symbols show where the plate current and output voltage measurements were made.

The plot shown below illustrates the current and voltage waveforms associated with the above circuit, when the output level is set just below the clipping point (note the slight rounding of the tops and bottoms indicating the onset of clipping, prior to it flattening out on the top at hard clip). The purple and green traces represent the current into two of the output tubes (on opposite phases), and the yellow trace displays the output voltage waveform (divided by 500 to scale it down to the level of the currents so they can all be displayed on the same output plot). The flat red trace illustrates the quiescent bias point.As can be seen, the output is not clipped, but the current in both output tubes is shut completely off for a considerable portion of the output waveform cycle. Why does this not result in a clipped output? Because the output transformer sums the two waveforms. During the time one phase is cut off, the other phase is still on, so there is a relatively seamless transition at the output (except for a small amount of crossover distortion). If this were a true class A amplifier, the two output phase currents (the green and purple traces) would be centered around the quiescent point (the red trace) and they would just hit the zero current axis at the same time the output starts to clip. There would be an equal amount of current swing above and below the quiescent point (for a maximum output true class A design), so the current waveforms would have to extend another 43mA in the negative direction. The positive swing on the purple trace is from 47.5mA to 138mA, so the negative swing would have to go from 47.5mA down to -43mA on this scale. Since the tube cannot source this negative current, it cuts off hard when it hits zero. This "missing" bottom half of the current cycle indicates that the amplifier is on for more than half, but appreciably less than the full cycle, which puts it in the class AB realm.
To try and achieve true class A operation, the DC bias current could be increased so the AC current flow is symmetric, but the quiescent bias current would have to be increased to around 69mA. (half the 138mA total swing). Somewhere around a 29 ohm common cathode resistor would do it, but this would result in a quiescent dissipation of (320V - 8V)*69mA = 21.5watts. A bit too hot for those poor 12W plates on the EL84's.
It is interesting to note that the schematic in the Pittman book clearly says "12.5V at 30W, 10V quiescent", indicating that there is a large change in average current draw between idle and full power, as would be expected in a class AB design, yet many people still claim it is class A.
(Vertical axis is -80mA to +160mA)
The Vox AC30 has a 4K p-p OT, and if you look in the RCA receiving tube manual you will see that 8K is recommended for the plate-to-plate load in class AB at 300V for two tubes, so the optimum class AB loadline would be 4K for four tubes as it is in the AC-30.
Here's a plot of the 8K loadline for two tubes (which is the same as 4K for four tubes as in the AC-30). As you can see, it is a perfect textbook class AB loadline right through the "knee" of the plate curves, and right along the max dissipation curve (the green curve) as it would be for maximum power in class AB without exceeding the plate dissipation. This proves that the AC-30 was designed for the textbook class AB output transformer specifications as outlined in the tube manuals of the day.
The blue line shows the class B loadline, the red line shows the class A loadline. Note that the transfer from "class A" to "class B" occurs at the crossover point of the two lines, but due to the way push-pull class AB works, it would actually be a smooth, curved transition.
![]()
So what would it take to make it a *true* class A amplifier?
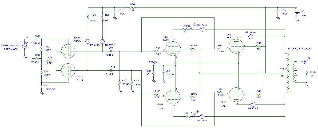
In order for an amplifier to be "true" class A, the output must be biased in the center (the most linear portion) of the operating region of the output tubes. However, you can't just jack up the bias on a class AB amplifier to make is class A, because the output tubes will exceed their dissipation limits, and the amplifier will fail. The only way to make the amplifier true class A is to reduce the plate voltage and readjust the bias voltage/current to properly center the output stage operation in the correct portion of the transfer characteristics of the output tubes. It turns out that EL84 tubes can take up to around 250V maximum and remain in class A operation. If this plate voltage is exceeded, the dissipation will have to be set too high to keep the tubes out of cutoff at all times, and they will fail.The circuit below shows the same AC-30 output stage, but instead of running at 320V, it is running at 250V. The common cathode resistor was changed from 50 ohms to 31 ohms in order to bias the amplifier back up to near the midpoint of it's range (49mA per tube at this plate voltage). This rebiasing resulted in a change in quiescent cathode voltage from 10.5V to 6.8V, which means that the amplifier will clip much sooner, so the input signal had to be reduced from 0.86V p-p to 0.0.51V p-p to drive the output stage to a point just prior to clipping. This results in a quiescent plate dissipation in the output tubes of (250V-6.8V)*49.2mA) = 12Watts (right where it should be for max power in true class A operation).
The plot shown below illustrates the current and voltage waveforms associated with the above circuit, when the output level is set just below the clipping point (as before, note the slight rounding of the tops and bottoms indicating the onset of clipping, prior to it flattening out on the top at hard clip). Again, the purple and green traces represent the current into two of the output tubes (on opposite phases), and the yellow trace displays the output voltage waveform (divided by 500 to scale it down to the level of the currents so they can all be displayed on the same output plot). The flat red trace illustrates the quiescent bias point. As you can see, the output is not clipped, and the current in both tubes is just beginning to hit the zero current axis. The power output in this case is 20W, which is about the maximum true class A output power obtainable from the four EL84 tubes. The two output phase currents (the green and purple traces) are centered around the quiescent point (the red trace) as expected. There is an equal amount of current swing above and below the quiescent point, which indicates an average change in plate current of zero, which is another characteristic of a true class A amplifier.
(Vertical axis is -60mA to +120mA)
Conclusions:
These findings prove that the Vox AC30 circuit design is indeed, a class AB amplifier, although, to be fair, it is biased a bit hotter than most fixed-bias class AB amplifiers. Now, does this make it any less desirable? No! Does it make "true" class A amps any better? No! Use your ears when deciding whether or not you like an amplifier, not some marketing buzzwords. However, you should question any and all claims made by amp manufacturers (including me!) - it keeps them honest, and we all benefit in the end.
Disclaimer:
The above circuit analysis will result in predictable discomfort for anyone who firmly believes the Vox AC-30 and it's clones are really class A. The author is not responsible for any gnashing of teeth, tearing of hair, or other general bitching and moaning resulting from having read this article. Furthermore, the author refuses to get sucked into any petty bickering and arguing about the subject,and will ignore any such attempts. The author reserves the right to change his opinion regarding this matter at any time upon presentation of actual proof, mathematical or physical, that the Vox AC-30 is indeed class A, and will publicly admit his errors and grovel accordingly. If you have such proof, WHERE IS IT?
Copyright © 2002 Randall Aiken. May not be reproduced in any form without written approval from Aiken Amplification.
Revised 02/18/14



